PyroSim
Features
Import CAD Models
PyroSim imports IFC, DXF, DWG, FBX, STL, and FDS files. IFC files are commonly supported by BIM software packages, while FBX files support greater appearance and texture information. Importing any of these files will greatly reduce the amount of time spent recreating the architectural geometry.
Alternatively, a drawing in GIF, JPG, or PNG format can be imported and then used as a background to help you rapidly draw your model directly over the image with familiar 3D CAD tools.
Edit All Model Objects Interactively
PyroSim allows you to interactively view and modify properties associated with all objects in a model. This visual feedback speeds model creation and reduces error.
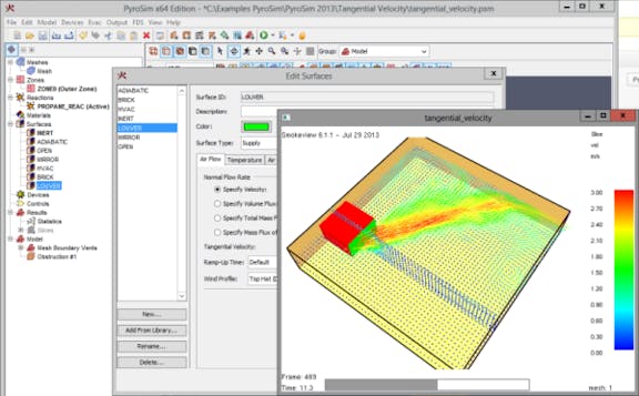
Analyze Visual Results
View smoke, temperatures, velocities, toxicity, and other outputs of the FDS analysis. Create videos in real-time by recording while adjusting the camera and data visualization, or set up a prepared visual tour through the model. Easily switch between Smokeview provided by NIST or use the Results Viewer with a similar interface to PyroSim, which can also integrate Pathfinder occupant movement results.
Improve Simulation Performance
PyroSim includes tools to help you create and validate multiple meshes. Multiple meshes allow you to: use parallel processing to speed the solution, conform your meshes to the geometry to reduce the number of cells and solution time, and change the resolution of different meshes to focus of regions of interest.
PyroSim includes support to launch a parallel simulation using MPI. For a single machine with multiple cores or CPUs, parallel processing is an integrated tool and all details are managed for you. Additionally, PyroSim can run an FDS simulation on a network cluster of multiple computers.
HVAC Systems
FDS 6 introduced the integration of HVAC (Heating, Ventilation, and Air Conditioning) systems into the CFD simulation. The HVAC system can transport contaminants and heat through the building. HVAC systems are defined using ducts, nodes, fans, heat exchangers (aircoils), and dampers. All can be edited and visualized in PyroSim.
The HVAC system can model flow independent of any fire analysis. They may also serve as part of the fire protection system for a building when used to exhaust smoke or maintain stairwell pressurization.
Property Libraries
PyroSim provides libraries of properties that you can customize and import into your current model. This speeds model creation and reduces error. Libraries can include reactions, heat detectors, materials, particles, surfaces, and other model parameters.
Scenarios
Scenarios provide a quick method of organizing multiple instances of a given model, each with different sets of enabled/disabled objects. The modeler can manage these instances and choose which to actively work on. While a scenario is active, any objects that the modeler disables will display in a list for quick reference. Batch scripts can be automatically created to run all scenarios with output files organized per the scenario definition.
Drawing Tools
A complete set of drawing tools is provided in PyroSim that allow you to rapidly create your model. The tools include support for all the FDS objects, copy and paste functions, and attachment of textures to surfaces.
Cloud Computing
PyroSim supports the ability to run an FDS simulation in the cloud by integrating with CFD FEA Service's Cloud HPC. Once the simulation begins, users can use the cloud provider's dashboard to manage their progress.
Cloud computing simplifies an otherwise complicated purchase of a high up-front cost server system to scale with increasing needs. Services across many industries offer on-demand computing power with simplified billing and on-demand power.
Multiple Language Translations
Working with our international resellers, native language versions of PyroSim are available in Chinese Simplified, French, German, Japanese, Korean, Polish, and Russian.








